欢迎来到 Medebound 国际医疗平台
平安/泰康签约的优选服务机构
欢迎来到 Medebound 国际医疗平台
平安/泰康签约的优选服务机构
美联医邦
文章类型: 美国新药和前沿

导读:染色体15q11.2-13.1重复综合征(Dup15q综合征)是一种临床上可识别的综合征,由15号染色体的一部分重复(或增殖)引起。那Dup15q综合征国外能治好吗?Dup15q综合征在国外有新的治疗方法吗?本篇为大家介绍国外治疗Dup15q综合征的新药和疗法,美联医邦作为拥有8年海外就医服经验的美国本土出国看病服务机构,同时分享我们协助国内患者会诊/赴美哈佛大学附属波士顿儿童医院的案例
综合征是一个术语,指的是具有多种识别特征或症状的疾病或病症。
Dup15q综合征的特征是在11.2–13.1区域有15号染色体的一部分的额外拷贝,并伴有许多症状,可能包括肌张力减退和运动迟缓、智力障碍、自闭症谱系障碍(ASD)和癫痫,包括婴儿痉挛症。极少数情况下,产妇Dup15q也可能与精神病或不明原因的猝死有关。
对于具有以下临床特征的任何婴儿/儿童,临床医生应怀疑该综合征:
①婴儿期中度至重度肌张力低下和早期延迟达到运动里程碑
②发育迟缓不仅包括运动,还包括语言
③智力障碍(ID)
④自闭症谱系障碍(ASD)
⑤癫痫发作,尤其是婴儿痉挛症
⑥行为困难,包括多动、焦虑或情绪不稳定
⑦涉及过度β振荡(12-30 Hz)的特征性脑电图生物标志物
⑧特征包括鼻子上翘、上眼睑皮肤褶皱覆盖内眼角时的内眦赘皮,以及两个眼睑之间的开口向下倾斜时向下倾斜的睑裂。
染色体15q重复最常以两种形式之一发生,一种是额外的等中心染色体 15 染色体,另一种是 15q 染色体的间质重复。
临床医生应该意识到,染色体15q重复的个体可能对药物的耐受性不同,并且可能对某些类别药物的副作用更敏感。因此,应谨慎使用药物,任何新药都应在受控环境中使用,缓慢滴定至预期治疗剂量,并明确预期治疗结果的终点。这包括营养和顺势疗法补充剂。
癫痫药物:

婴儿痉挛症:

行为

介绍一项针对Dup15q综合征儿童的临床研究
Basmisanil是一种调节GABAA受体亚型活性的药物,该亚型被认为在dup15q综合征中过度活跃。在这项试验中,研究人员旨在找出与安慰剂相比,巴斯米沙尼对Dup15q综合征儿童的运动、语言和社交技能及其能力的影响。
Quindecim研究目前正在进行,并计划纳入约90名患有Dup15q综合征的儿童,年龄在2至11岁(含)之间,一些地方正在招募2-14岁的儿童。
选择参加临床试验是一个重要的个人决定。与医生、家人或朋友讨论决定参加临床试验通常会有所帮助
Dup15q联盟一直处于与学术和制药领域利益相关者合作的最前沿,为Dup15q患者开发治疗干预措施。其中一些合作伙伴关系已进入临床开发阶段。该管线概述了哪家公司正在开发治疗药物、资产/药物的名称、药物的目标和开发阶段。
随着这些药物的开发过程,请继续关注,管道将更新以反映其进展阶段。

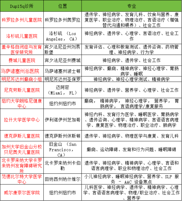
每个诊所都是完全全面的,但有自己独特的能力,利用每个合作组织的专业知识和专业护理。在诊所,个人可以接触到各种专业人士,他们都专门研究影响第15条染色体的综合征:
①临床遗传学家
②神经科
③心理医生
④心理学家
⑤言语语言病理学家
⑥物理/职业治疗师
⑦遗传咨询师
⑧社会工作者
⑨营养学家

通过推进突破性研究和改变生活的治疗方法、支持受dup15q影响的家庭以及促进宣传,使患有dup15q综合征和其他相关罕见疾病的个人能够充分发挥其潜力
对于国内患者来说,申请美国就医的难度主要体现在以下几个方面:
赴美就医是另一种选择,但对国内患者来说,程序复杂且费用较高。跨国就医需要克服签证、语言、资金等多重障碍。治疗费用通常较高,仅手术费用约几万美元,加上医疗、交通、住宿等相关费用,总花费可能更为庞大。此外,患者还需面对复杂的海外医疗流程和法律法规,这使得整体就医过程更加繁琐。
尽管通过专业的海外医疗服务机构如美联医邦,可以帮助患者预约美国顶尖的肝癌专家,但顶级医生的预约通常需要排期,尤其是一些经验丰富的专家,时间安排可能比较紧张。对于病情较为严重的患者,等待时间可能会延误治疗,增加病情的复杂性。
How to reduce the difficulty of applying to overseas hospitals
如何降低海外医院申请难度?
然而,国际病人要想获得这种级别的医疗服务看起来遥不可及。你甚至不知道如何预约医生?签证怎么办?语言障碍怎么克服呢?还有费用问题?这就是美联医邦发挥作用之处,它将不可能变为现实。
美联医邦不仅仅是一家普通的跨境医疗服务机构。我们是您的海外医疗管家,与美国顶尖的美国医院的专家有着深厚的联系。
我们的核心优势就是什么?那就是将尖端的远程医疗与全面的现场面诊相结合的服务。
想象一下,您可以在家中咨询美国各大医疗中心的顶尖专家。无需舟车劳顿,没有签证困扰,只需动动手指,即可获得世界级的医疗建议。
这就是美联医邦远程咨询服务的力量。
但我们不会止步于此。如果需要面对面治疗,我们会安排每一个细节:从安排预约到签证,出行,陪诊,现场支持,我们会在每一步都陪伴您。
我们和美国医院/专家的关系
创立于纽约的美联医邦和美国各大中心著名专家有长期的合作关系。卡思克鲁力 (Castle Connolly)作为拥有30余年评级经验的美国顶级名医评级集团,每年都会评选出纽约大都会地区最优秀的 5% 初级保健和专科医生。美联医邦联合创始人包括卡思先生和克鲁力博士。我们致力于为亚洲的患者提供顶级名医直连渠道,在中国区国际医疗领域的深耕,美联医邦目前已经:
— 与平安、泰康和太平人寿等中国主要保险公司总对总签约合作
— 领导团队包括纽约医学院前院长和哈佛医学院教授
— 直接的医院关系带来透明价格和折扣申请
— 9年服务数千名国际患者的经验
— 95% 的患者满意率
1. 与医院谈判:我们经常从美国医院获得额外10%-30%的折扣。我们强大的关系网和直接联系将对您有利。
2. 巧妙借助远程医疗: 无需差旅费,即可获得专家意见。有时,您只需通过视频会诊就能做出明智的决定。
3. 定制套餐: 我们制定适合您需求和预算的计划,而不是昂贵的 “一刀切 ”式交易。您只需支付所需服务的费用。
4. 高效的流程:我们与名医直接联系意味着更快的预约和更少的等待时间,从而节省您长期逗留的费用。
9年来,我们已帮助数千名国际患者获得改变生活的医疗服务。从复杂的神经科病例到尖端的癌症治疗,我们亲眼见证了顶尖医疗服务带来的改变:
1. 为一位心脏患者节省了超过40万人民币,并找到了一个之前并不知情的临床试验,并申请到减免医药和临床费用。
2. 为一位癌症病患者通过远程医疗获得了完整的治疗方案,国内医生可遵循该方案,避免了30万昂贵的海外费用。
3. 一位罕见病患者与美国相关病教科书级专家取得联系,并在1周内对话美国专家并且在当地开始了治疗,所有这一切都在家中完成。
许多人必须认识到,你并非一定要亲自前往美国才能获得顶尖的医疗建议。美联医邦通过视频会诊提供远程第二诊疗意见服务。如果您用过“好大夫在线”或是“丁香医生”的图文/语音/视频或者私人医生,您现在也可通过我们语音/视频对话美国顶级专家。
该服务:
1. 为您节省不必要的旅行费用
2. 帮助您决定美国治疗是否适合您
3. 让您在家中就能接触到顶尖的美国医生
提供TOP3医院主任专家的专业意见,助您得到最佳治疗选择
4. 确保后续治疗,让您有可能接触临床试验或新疗法
许多患者会发现,远程第二意见正或许才是他们所需要的。评估病情后再决定赴美的必要性和最佳时机。 这是海外就医过程中明智的第一步。
提示:服务了数千国际患者的美国本土海外医疗服务机构美联医邦发现,来咨询我们去安德森就医的患者,有10%的患者可以成行赴美,有60%的患者最终会选择远程治疗的方式。 这里面有地域文化的原因,更多的则是费用的考量。

1分钟提交咨询表,我们最快1小时内会联系您
美联医邦致力于为亚洲的患者提供顶级名医直连渠道。在面对严重的健康问题时,您应寻求尽可能最好的机构。美联医邦为您提供:
1. 直接联系美国顶级医生
2. 更快的医院预约
3. 更好的后续护理服务
4. 节省费用
5. 定制服务
6. 远程第二诊疗服务
无论您是需要第二诊疗,还是需要在美国接受完整的治疗,我们都能随时为您提供帮助。
免费咨询请拨打美联医邦的免费热线400-616-2591或者提交下面申请表,或者微信搜索Mede1219添加免费咨询:
来自美联医邦的一段话
❤️本文作者寄语: Hello大家好,我是Jalen, 国家级健康管理师,我从事海外医疗服务已经6+年了。添加我微信Mede1219立即获取更多关于这个话题的沟通哦~相信我一定能有所帮助!❤️ 
▌ 联系 · 方式
地址: 北京市东城区天坛南里12号美国MEDEBOUND美联医邦美国会诊中心
客服微信: Mede1219
邮箱: support@medebound.com
全国免费咨询热线: 400-616-2591
免责声明:本文无意影响或改变您的主治医生提供的医疗服务。请不要在没有先咨询您的主治医疗服务提供者的情况下对您的治疗做出改变。本文不用于诊断或治疗疾病,也不影响治疗方案。美联医邦会尽最大努力编辑和更新本页面的信息,但是我们无法保证本页医药信息的精确性和完整性。
凭借我们30多年的美国医疗网络资源,您可以直接与美国医疗精英对话,在家中咨询美国顶级专家或国际会诊,不出国门获取先进治疗方案。
凭借我们30年的医疗网络资源,您可以直接与美国医疗精英对话。在家中咨询疑难疾病的专家,轻松了解治疗方案。
如需赴美就医或获取海外新药,我们为您一站式安排海外看病等服务。



如果您和您的家人有任何医疗和新药需求,请欢迎随时联系我们。我们客服团队工作时间周一到周五早上9点到晚上8点,北京时间。
总部位于纽约,9年专注美国,是赴美就医服务细分领域的头部机构。 始终坚持精英式定制(非保姆式),获30+历史卡思克鲁力医生集团(全美TOP医生联盟)及股东战略产业投资,不涉及风险资本。 作为美国本土医疗资源提供商,美联医邦已与中国平安、泰康人寿、太平人寿等保险集团达成总对总合作。服务覆盖数百万保险客户。美国福布斯榜推荐和英文报道,直通全美前5%顶级专家网络。只精准对接全美72个专科排名TOP3医院,包括梅奥诊所、MD安德森、纪念斯隆-凯特琳癌症中心等百余家美国著名医疗机构。申请美国医院的折扣率10-30%,和美国医院议价能力高。3000+客户的信任选择,一切从用户角度出发,鼓励部分患者远程二诊/问诊拿方案在国内治疗,不过度宣传和劝退不必要的赴美看病。
了解更多
Disclaimer 免责声明:
本文无意影响或改变您的主治医生提供的医疗服务。请不要在没有先咨询您的主治医疗服务提供者的情况下对您的治疗做出改变。本文不用于诊断或治疗疾病,也不影响治疗方案。美联医邦会尽最大努力编辑和更新本页面的信息,但是我们无法保证本页医药信息的精确性和完整性。
纽约总部:
260 Madison Ave 8th Floor #8001,New York, NY 10016
美联医邦Medebound成都运营服务中心:
成都市锦江区红星路一段35号A区1号楼605
(美)+1 917-342-2381
(中) +86 400-616-2591
support@medebound.com